足协官方:杜长杰因用头部顶撞对手,予以停赛4场、罚款4万元
2023年11月15日 10:04足球新闻
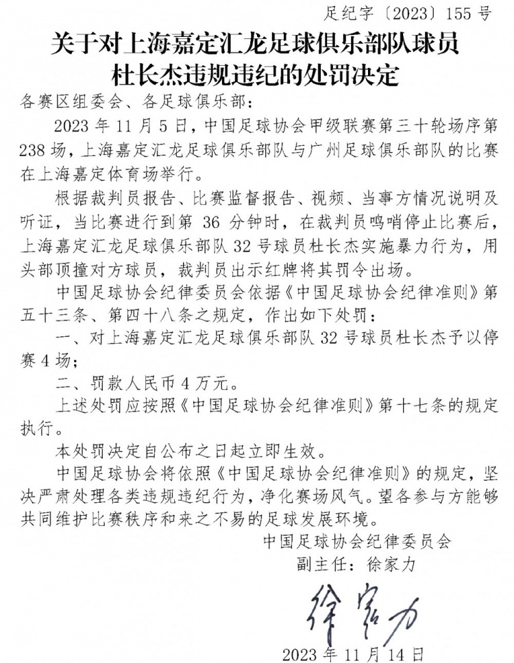
11月15日讯 中国足协开出罚单,上海嘉定汇龙球员杜长杰因暴力行为,停赛4场、罚款4万元。2023年11月5日,中甲联赛第30轮,上海嘉定汇龙对阵广州队。根据裁判员报

11月15日讯 中国足协开出罚单,上海嘉定汇龙球员杜长杰因暴力行为,停赛4场、罚款4万元。
2023年11月5日,中甲联赛第30轮,上海嘉定汇龙对阵广州队。根据裁判员报告、比赛监督报告、视频、当事方情况说明及听证,当比赛进行到第36分钟时,在裁判员鸣哨停止比赛后,上海嘉定汇龙球员杜长杰实施暴力行为,用头部顶撞对方球员,被红牌罚下。
中国足协纪律委员会依据规定,对杜长杰予以停赛4场、罚款4万元的处罚。
(小虎)
相关文章
- 罗马vs里尔首发:齐米卡斯、佩莱格里尼、弗格森先发,吉鲁出战
- HWG!罗马诺:52岁卡纳瓦罗出任乌兹别克斯坦主帅,无缘执教国足
- 亨利:巴萨在欧冠中不能用这么高的防守线,面对强队时会暴露无遗
- 布伦特福德主帅:瓜迪奥拉大概是过去十五年最出色的教练
- 默森:格拉斯纳也喜欢踢三中卫,这个体系不适合曼联
- 卡纳瓦罗19年带队国足0-1输乌兹别克斯坦,现又将带队乌兹别克
- 罗马总监:让现有阵容进行轮换是合理的 希望迪巴拉能在周日复出
- 罗马0-1落后里尔!齐米卡斯后场失误被断,哈拉尔德松破门
- 维埃里:我们需要耐心等待,齐沃一定会做得很好,让我们拭目以待
- 阿斯:亚马尔比赛状态不稳,若没有100%的状态可能影响入选国家队
- 巴尔达诺:阿尔瓦雷斯踢得像神一样,他还没有达到自己的上限
- DO:阿利森预计伤缺六周,将无缘出战切尔西、曼联、皇马及曼城
